Lawrence Barker, Vefa Yucel, and Greg Shott
Bechtel
Nevada
ABSTRACT
The Area 3 Radioactive Waste Management Site (RWMS) is operated by the U. S. Department of Energy (DOE) on the Nevada Test Site (NTS) for the disposal of low-level bulk radioactive waste. A combined performance assessment (PA) and composite analysis (CA) for the Area 3 RWMS is in preparation. While a PA consists of analyses to determine the likelihood of meeting performance objectives for the disposal of low-level radioactive waste (LLW), a composite analysis of interacting source terms requires a more comprehensive approach. A CA provides an assessment of the cumulative impacts from active and planned LLW disposal facilities, as well as impacts from all other sources of radioactive contamination that could interact with the LLW disposal facility to affect the dose to members of the public. Potential sources for the Area 3 RWMS in addition to LLW disposal which must be considered include: groundwater contamination from underground nuclear weapons testing; soils contaminated with radioactive isotopes from various nuclear tests; and industrial sites. Methodologies developed to provide the assessment required for the PA/CA will be presented. Additionally, preliminary analysis results will be given.
INTRODUCTION
DOE Order 5820.2A (1) sets performance objectives that all DOE-operated LLW disposal facilities must meet. These are:
A PA is a compliance document, in which rigorous analyses demonstrate that these performance objectives are met.
In contrast, a CA (2) is a management tool employing models which are defensible, but generally less rigorous than those used in a PA. A CA considers all sources of contamination interacting with the LLW facility. These include, but are not limited to: pre-1988 LLW; other disposal facilities; transuranic waste; contamination from atmospheric and sub-surface nuclear tests; and industrial sites. In a CA, the projected dose to the future MOP is compared with the DOE primary dose limit, 100 mrem/year. Additionally, exceeding a dose of 30 mrem/year triggers an options analysis, an eventuality not discussed further here. Finally, a CA must include an ALARA (as low as reasonably achievable) assessment.
The NTS Area 3 RWMS is operated by the U. S. DOE for the disposal of low-level bulk radioactive waste. This facility contains two waste-disposal cells, U3ah/at and U3ax/bl. A combined PA/CA for the Area 3 RWMS is currently in preparation. Here, methods anticipated for use in the combined PA/CA, as well as some preliminary results, are presented.
PROBABILISTIC STANDARDS FOR PA/CAS
Neither the performance objectives of (1) nor the DOE primary limit (2) directly invoke probabilities. Hence, deterministic models are implicitly assumed in both PA performance objectives and CA primary limits. In keeping with the scientific community's general move toward probabilistic models (3,4), DOE/NV anticipates using probabilistic models in future PA/CAs.
The use of probabalistic methods requires that probabilistic performance objectives/primary limits be set. It seems reasonable that these should relate to existing deterministic standards. A proposed standard, consistent with current Nuclear Regulatory Agency thinking (5), is to compare mean of the distribution of the doses (or a 95 percent upper confidence limit for the mean, should Monte Carlo sampling error not be negligible) with the deterministic standard. This paper precedes as though this standard were in place; use of other standards would necessitate few changes.
METHODOLOGY
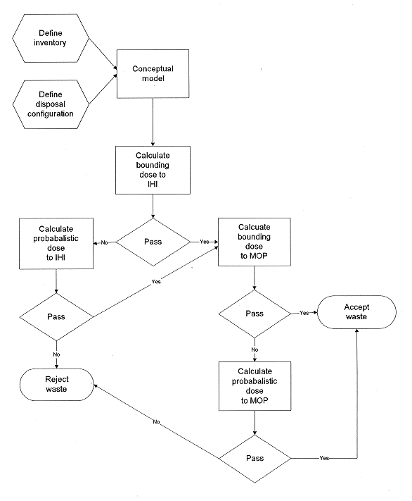
The PA for the Area 5 RWMS, the other disposal facility at the NTS, was recently conducted using a bounding/deterministic approach (6). Future NTS PAs are expected to be conducted using both bounding/deterministic and realistic/probabilistic techniques. This approach efficiently uses limited resources; only absolutely essential effort is applied. In this approach, conservative bounding models are applied for screening purposes. If objectives are met, no further work is required. Should objectives not be met under bounding models, more realistic probabilistic models would be considered.
It is anticipated that future NTS PAs will be conducted according to the following:
(1) Calculate doses to IHI using a bounding model.
(2a) If doses meet deterministic performance objective, move on to MOP.
(2b) If doses do not meet the deterministic performance objective, consider probabilistic model. If probabilistic performance objectives are met, move on to MOP. If not, take appropriate steps.
(3) Calculate dose to MOP by means of a bounding model.
(4a) If dose meets deterministic performance objective, accept the waste/continue operating the facility..
(4b) If resulting dose fails to meet the deterministic performance objective, consider probabilistic model. If probabilistic performance objectives are met, accept the waste/continue operating the facility. If not, take appropriate steps.
Here and elsewhere, 'take appropriate steps' can range anywhere from 'gather more site characterization data' to 'do not continue operating facility', as is appropriate. This methodology is summarized in Fig. 1.

Fig. 1. Outline of PA Methodology.
Similarly, future NTS CAs are expected to be conducted according to the following:
(1) Calculate dose to MOP using a bounding model.
(2a) If resulting dose meets deterministic primary limit, conduct ALARA assessment..
(2b) If resulting dose fails to meet the deterministic primary limit, consider probabilistic model. If probabilistic limits are met, conduct the ALARA assessment. If not, consider that the disposal unit has not met the primary limit.
The flowchart detailing the CA is similar to, but simpler than, Fig. 1. Accordingly, it is not presented here. Selected steps, as they will be applied to the PA/CA for the Area 3 RWMS, are discussed below.
IHI, Bounding Models
Since CAs do not include IHI calculations, discussion of the IHI only applies to the PA.
Doses, both acute and chronic, to the IHI from both waste-disposal cells will be calculated using models and methods similar to those of Shott et al. (6), but with conservative biases to parameter values. For example, the upper (or lower, according to which is conservative) 95th percentile of each parameter's distribution might provide initial parameter estimates. Since inventories of the two waste cells within the Area 3 RWMS are quite different, separate IHI doses for each cell must be calculated.
If deterministic performance objectives are met, no further consideration will be given the IHI. Should deterministic performance objectives not be met, probabilistic standards will be considered.
IHI, Probabilistic Models
Deterministic performance objectives were set under the assumption that inadvertent human intrusion will occur. This is, perhaps, a reasonable assumption at a humid site. However, its applicability to an arid and inhospitable site, like the Area 3 RWMS, is questionable.
The random dose to the IHI should be assessed under two scenarios: intrusion occurs, intrusion does not occur. If intrusion never occurs, the dose to the IHI is zero. If intrusion does occur, the random doses to the IHI, both acute and chronic, are assessed using standard Monte Carlo or Latin Hypercube Sampling (LHS) techniques (7). Accordingly, the mean doses to the IHI are the mean doses estimated under the assumption that intrusion occurs times the probability that intrusion occurs. These mean doses are compared to deterministic performance objectives. If the mean doses are less than the deterministic performance objectives, we move on to consider the MOP. If either of the mean doses exceed their deterministic performance objectives, we decide the facility is not in compliance and take appropriate steps.
Probability of intrusion is determined as discussed below.
Probability of Intrusion
Black et al. (8) estimated the probability of intrusion occurring in the next 10,000 years at NTS Operational Areas 3 and 5 by convening a panel of experts. This panel, consisting of authorities in ten disciplines (agronomy, anthropology, demography, economic geology, geotechnical engineering, hydrogeology, hydrology, sociology, urban planning, and well drilling), assisted in creating influence diagrams describing the mechanisms for intrusion. When the influence diagrams were established, the panel provided probabilistic inputs, allowing the probability of intrusion to be calculated.
Probabilities calculated by Black et al. (8) depend on at least three variables. These are: waste-cell location; waste-cell footprint; and depth of burial. The impacts of these variables are discussed below.
Probability of intrusion differs between Yucca and Frenchman Flats, where, respectively, the Area 3 and Area 5 RWMSs are located. This is attributable to, among other reasons, the difference in depths to groundwater between Yucca and Frenchman Flats and the extensive cratering of Yucca Flat.
For a given location, the probability of intrusion increases as footprint size increases. In essence, a 'large target' is easier to hit than a smaller one.
Depth of burial is handled by the qualitative difference between 'shallow' (e.g. the Area 3 RWMS) and 'deep' (e.g. special waste streams) burial. Since the IHI's home is assumed to include a basement, wastes disposed via 'shallow' burial are likely to be intruded on by anyone locating above the waste. However, wastes disposed via 'deep' burial are only likely to be intruded on via the drilling of a water well. Other mechanisms were considered and discarded. Some of the reasons were: some excavation methods would not go deep enough to reach deeply buried waste (e.g. excavation of a basement); waste recognition would prevent the chronic dose from occurring under some excavation scenarios (e.g. mining or excavation of the foundation of a multi-story building); and some mechanisms would occur so much less frequently than the drilling of a water well as to be 'lost in the noise' (e.g. drilling of elevator shafts).
Black et al. (8) found that, in the absence of special efforts to prevent intrusion (e.g. an elaborate closure cap to resist drilling), the probability that a two acre footprint 'deep disposal' waste-cell in Yucca Flat (location of the Area 3 RWMS) would be inadvertently penetrated by a water well in the next 10,000 years is approximately 0.007, less than one percent. The probability of intrusion for the same waste cell, given 'shallow disposal', in the next 10,000 years, is currently being calculated, but will exceed 0.007.
MOP, Bounding Models for PA
As natural dispersion of contaminated materials 'averages' dose to the MOP, waste cells need not be distinguished between here. Hence, for the MOP, the Area 3 RWMS will be considered as a unit.
Scenarios for the dose to MOP will be similar to those considered in Shott et al. (6). These are:
and
Both scenarios will use a compliance boundary 100 m from the RWMS.
Shott et al. (6) also considered a 'resident farmer' scenario (subsistence farmer who does not disturb the waste but who dwells 100 m from the edge of the RWMS). This scenario will not be used. Black et al. (8) indicated that no homesteads would exist in Yucca flat 98 percent of the time. Further, Black et al. (8) indicated that homesteads, when they existed, would be of short duration. Hence, the 'resident farmer' is not considered realistic.
Concentration and dose will be calculated with deterministic models similar to those of Shott et al. (6) or the underlying deterministic models of Brown et al. (7). Conservative parameter estimates (upper or lower 95th percentiles of the parameters' distributions) will be used.
If deterministic performance objectives are met, no further consideration of the MOP is required. Should the bounding estimate of the dose to the MOP fail to meet the deterministic standard, a realistic probabilistic assessment will be carried out using standard Monte Carlo or LHS techniques.
MOP, Probabilistic Models for PA
The mean of the distribution of the random dose will be compared to the deterministic performance objective. If the mean dose is less than the deterministic performance objective, the performance objective will have been met. If not, the disposal unit will be declared out of compliance and appropriate steps will be taken..
MOP, Bounding Models for CA
Unlike a PA, a CA considers all sources of contamination interacting with contamination from the RWMS. The PA compliance boundary lies 100 meters from the edge of the disposal unit. In contrast, the CA compliance boundary depends on future land-use, and land-use uncertainty must be considered. Base-case land-use will be taken from the NTS Environmental Impact Statement (9). Alternative land-use scenarios will be obtained by varying the land returned to public use from what is discussed in USDOE (9).
Initial CA calculations will be conducted using simple deterministic models. Air and, if this pathway is found to exist, groundwater pathways will be considered. Conservative parameter estimates (upper or lower 95th percentiles of the parameters' distributions) will be used.
Should the bounding calculation of dose from all interacting sources be less than the primary dose limit, an ALARA assessment will be conducted. Should the bounding calculation of dose from all interacting sources exceed the primary dose limit, more realistic probabilistic models will be considered.
It is likely that screening calculations will suffice for the CA. A screening analysis for the sources to be included in the CA has been performed considering air, groundwater, and surface water pathways. Surface water pathways were screened out because they are not credible. Groundwater pathways were screened out because preliminary interpretation of site characterization data indicates there is no groundwater pathway. The air pathway is the only viable pathway for releases from all sources of radionuclides in the Yucca Flat Basin which would interact with the releases from the Area 3 disposal facility. An air transport and dose assessment was performed to determine the total effective dose equivalent across Yucca Flat from all area sources of surface contamination. The total dose from these sources at the Area 3 RWMS was estimated as approximately 2 mrem/year. A ranking of the source area dose contributions indicated that all sources within 10.5 kilometers (6.5 miles) radius of the RWMS and all sources with total radionuclide inventories exceeding 40 Ci should be retained for further analysis for the CA.
MOP, Probabilistic Models for CA
A realistic probabilistic assessment of dose to the MOP from interacting source will, if necessary, be carried out using standard Monte Carlo or LHS techniques. The mean of the random dose's distribution will be compared to the primary dose limit. If the mean dose is less than the primary dose limit, the primary dose limit will have been met, and an ALARA assessment will be conducted. If not, the disposal unit will be declared to not meet the primary dose limit, and appropriate steps will be taken..
CONCLUSION
A methodology for completing a PA/CA is discussed here, with the Area 3 PA/CA serving as an example. Although the Area 3 PA/CA is not complete, preliminary work suggests this methodology allows defensible conclusions to be reached while efficiently using resources.
REFERENCES